Challenge
Well planning is often time-consuming and resource-intensive, involving multiple disciplines. Traditionally, the drilling program is static and with one solution with possibly a couple of back-up plans. When unexpected situations occur, there will be deviation from the plan, and the plan is no longer valid.
Innovation
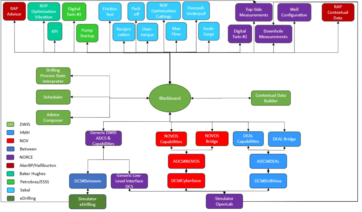
Automated Well Engineering introduces a dynamic ensemble of drilling designs, informed by both planning and operational insights. This adaptability enables real-time responses to uncertainties and changing conditions. Generating such ensembles in automatic well engineering is complex, but a microservice architecture provides a flexible, scalable solution.
The new framework replaces static, manually created programs with dynamic, automatically generated drilling plans. These plans support decision-making during well construction, especially when downhole conditions diverge from expectations. The approach emphasizes adaptable strategies and tactics, unified by an overarching plan, allowing automation systems to respond intelligently to real-time data.
The framework captures and propagates uncertainty throughout the process and fosters collaboration across disciplines. Each team can share constraints, clarify assumptions, and justify decisions within an integrated environment.
Value
Automatically generated drilling programs can be a game changer towards the industry vision of “plan a well in one day and with high quality”. Beyond saving time during the planning stage, the ability to maintain an up-to-date and valid plan during execution reduces the risk of incidents. Additional value can be obtained by having seamless integration with the Automated Drilling Operational Plan and potentially also creating a smooth transition into the execution phase and supporting safer, more efficient well delivery.
Status
- A first version of the drilling program will be finalized in 2025.
Next steps
- Perform case studies together with the operators in DigiWells.
This work is part of the centres workpackage 1 Agile well-construction workflow:

“Drilling Automation: Revisiting the Digital Drilling Program”, E. Cayeux, G. Pelfrene, R. Mihai, NORCE, IADC/SPE International Drilling Conference and Exhibition, 4-6 March 2025, doi: https://doi.org/10.2118/223774-MS
“Assisting Directional Drilling by Calculating a Safe Operating Envelope”, L. Saavedra Jerez, UiS, E. Cayeux, NORCE, D. Sui, UiS, SPE Journal Oct 2024, https://doi.org/10.2118/217707-PA
“Automatic calibration of systematic biases in directional drilling control for planar and non-planar curves”, L. Saavedra Jerez, UiS, E. Cayeux, NORCE, D. Sui, UiS, Geoenergy Science and Engineering, Volume 246, March 2025, https://doi.org/10.1016/j.geoen.2024.213642
“Approach Uses Multidisciplinary Constraints for Automatic Well-Path Generation”, Chris Carpenter, Journal og Petroleum Technology, Sep 2024 https://doi.org/10.2118/0924-0097-JPT
“Facilitating Directional Drilling Work to Reach the Target Entry by Calculating a Safe Operating Envelope”, L. Saavedra Jerez, UiS, E. Cayeux, NORCE, D. Sui, UiS, IADC/SPE International Drilling Conference and Exhibition, 5-7 March 2024, Galveston, USA https://doi.org/10.2118/217707-MS
“A New Paradigm for Automatic Well Path Generation Using Multidisciplinary Constraints”, E. Cayeux; G. Pelfrene; R. Mihai; E. Dvergsnes; B. P. Tjøstheim; A. Baume; R. Khosravanian; T. G. Kristiansen, SPE Annual Technical Conference and Exhibition, San Antonio, Texas, USA, October 16–18, 2023, https://doi.org/10.2118/215021-MS
Paper presented at the, SPE-208791-MS: An Ensemble-Based Solution for Automating Drilling engineering: Application to Directional Surveying by Eric Cayeux, Erik W. Dvergsnes, Liv A. Carlsen and Rodica Mihai, SPE/IADC International Drilling Conference, Galveston, Texas, USA, March 2022, https://doi.org/10.2118/208791-MS