Challenge
Drilling rigs have had the capability for automation for over a decade, the technology itself is not the issue. The real problem lies in the unique nature of each rig, which turns implementation of automation solutions into a complex manual project rather than a straightforward task.
To overcome this, the industry needs an interoperability infrastructure that facilitates for consistent exchange of self-explanatory data. Such a system will give faster deployment of automated solutions as it can be installed seamlessly on any rig—realize the vision of "Develop once, deploy anywhere."
Innovation
Our innovative solution introduces an infrastructure based on semantic description that allows the computer systems of various stakeholders to communicate consistently. The system facilitates different vendors to discover and share information automatically in real-time. Signals and measurements have integrated uncertainty description and the possibility to exploit multiplicity of sources of information to reduce it.
It is a flexible solution that not only handles the current picture but also takes into account changes of vendors and measurements in the future. This infrastructure facilitates for more efficient deployment and for further use of automation solutions.
The industry group D-WIS (Drilling and Wells Interoperability Standards) represents a development front for the drilling community and follows the development closely and gives valuable inputs. Our Chief Scientist Eric Cayeux is a key member in this group.
Value
- Game changer in terms of adaption of drilling automation and reduced time for deployment of automation systems. (“Develop once, deploy anywhere”)
- The best suited advisory system is chosen as a function of the context
- Having access to multiple advisory systems enhance resilience to unforeseen situations and reduce uncertainty (sensor fusion methods)
- The D-WIS group aims to establish an international standard based on this work
Status
In 2025, we will conduct five D-WIS demonstrations at different locations with various industrial partners. There is significant interest and engagement from the industry, and by doing these demonstrations we aim to demonstrate the principle “develop once deploy everywhere”.
Next steps
- Demonstrate Autonomous Drilling using the D-WIS framework both in OpenLab and at the full-scale rig Ullrigg without heave
- Simulator testing with heave
- Demonstrate Autonomous Drilling using the D-WIS framework at the semi-sub Deepsea Stavanger.
Workpackage 4 builds upon two earlier projects previously supported by the Research Council of Norway (RCN). The research has since progressed within WP4 and is now a key focus area of the DigiWells Innovation Program, driving efforts toward industrialization and achieving higher Technology Readiness Levels (TRLs)

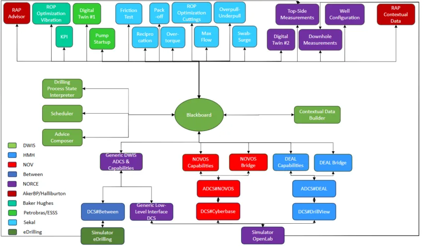
Overview of the different demonstrations involving different actors. One of the goals is to demonstrate the principle “develop once deploy everywhere”.
Cayeux, Eric, Macpherson, John, Laing, Moray, Pirovolou, Dimitrios, and Fred Florence. "Drilling Systems Automation: Fault Detection, Isolation and Recovery Functions for Situational Awareness." Paper presented at the SPE/IADC International Drilling Conference and Exhibition, Stavanger, Norway, March 2023. doi: https://doi.org/10.2118/212565-MS
Cayeux, Eric, Macpherson, John, Pirovolou, Dimitrios, Laing, Moray, and Fred Florence. "A General Framework to Describe Drilling Process States." Paper presented at the SPE/IADC International Drilling Conference and Exhibition, Stavanger, Norway, March 2023. doi: https://doi.org/10.2118/212537-MS
Cayeux, Eric, Daireaux, Benoît, Macpherson, John, Florence, Fred, and Espen Solbu. "Interoperability of Real-Time Drilling Signals at the Rig Site: An Example Based on Mechanical Specific Energy." Paper presented at the SPE/IADC International Drilling Conference and Exhibition, Stavanger, Norway, March 2023. doi: https://doi.org/10.2118/212472-MS
Annaiyappa, P., Macpherson, J., and E. Cayeux. "Clock Synchronization and Timestamping of Data on Acquisition at the Wellsite: Guidelines and Recommendations." SPE Drill & Compl (2023;): doi: https://doi.org/10.2118/208732-PA
Daireaux, B. Brackel, H-U., Ewald, R. ,Markussen, P., Johansen, M., Parak, M., Yadav, G., Ismayilov, A., “Towards the Correct Interpretation of Real-Time Signals on the Well-Site”, Paper presented at the SPE/IADC International Drilling Conference and Exhibition, Stavanger, Norway, March 2023. doi: https://doi.org/10.2118/212509-MS
Cayeux, Eric, Macpherson, John, Pirovolou, Dimitrios, Laing, Moray, and Fred Florence. "A General Framework to Describe Drilling Process States." SPE Drill & Compl (2024;): doi: https://doi.org/10.2118/212537-PA
E. Cayeux, B. Daireaux, K.K. Olsen, K. Antosz, M. Dahle Johansen, H.S. Næsgaard, L. Hoarau. “Demonstration of Seamless Interoperability for Automatic Drilling Management in a Multi-vendor Context” presented at the SPE-ATCE meeting in New Orleans Sep 23-25, 2024. https://doi.org/10.2118/220987-MS
E. Cayeux, J. Macpherson, H.U. Brackel, J.K. Igland, S. Schaefer “Automatic Online Classification of Drilling Activities” SPE/IADC Drilling Conference 2025. https://doi.org/10.2118/223782-MS
E. Cayeux, R. Mihai, K.K. Olsen, M. Pham. “Code Generation of Automatic Drilling Control System Functions with Embedded Verification and Validation Functionalities” SPE/IADC Drilling Conference 2025. https://doi.org/10.2118/223716-MS